四川大學華西醫院皮膚性病科冉玉平教授團隊于2019年7月在Journal of Investigative Dermatology(影響因子:6.290)發表文章“Itraconazole induces regression of infantile hemangioma via downregulation of the platelet-derived growth factor–D/PI3K/Akt/mTOR pathway”(長按下方二維碼即可閱讀全文)。

嬰幼兒血管瘤(infantile hemangiomas,IHs)的發病率在嬰幼兒中占8%~10%,在早產兒或低體重新生兒中甚至高達22%,是嬰幼兒最常見的皮膚良性腫瘤。血管瘤通常在1歲以內快速增殖,隨后逐漸進入自行消退期,持續時間長達5~9年。10%~20%患兒瘤體隨年齡增長而增大,甚至出現如潰瘍、出血、感染等嚴重并發癥。由于IHs分類繁多,個體差異大,治療IHs對臨床醫生是一種挑戰。目前血管瘤口服用藥的標準治療包括糖皮質激素和普萘諾爾,然而仍有很多血管瘤患兒的臨床療效不令人滿意。
伊曲康唑已上市20多年,廣泛用于治療嬰幼兒真菌病,尤其常用于嬰幼兒深部真菌病的預防和治療,其有效性和安全性已得到廣泛認可。除抗真菌作用外,在多個體內外研究中發現伊曲康唑有抗腫瘤及抗內皮細胞增殖作用且優于其他唑類藥物。本課題組進行前瞻性臨床觀察,發現口服伊曲康唑對IHs有治療作用,但在伊曲康唑對血管瘤的作用及分子機制尚不明確。
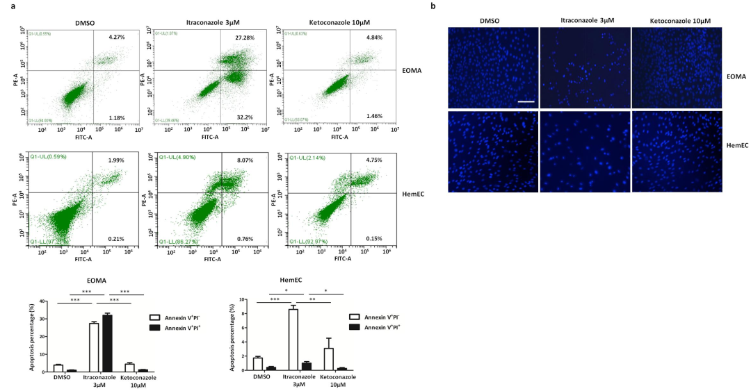
四川大學華西醫院皮膚科冉玉平教授團隊在體外成功培養(圖1a)和鑒定(圖1b,1c)原代IHs內皮細胞(HemECs),發現伊曲康唑不僅能抑制血管瘤內皮細胞HemECs(圖1d)和EOMA(圖1e)增殖,還能誘導其凋亡(圖2)。

圖1 伊曲康唑對HemEC和EOMA細胞活性的影響

圖2 伊曲康唑可促進EOMA和HemEC細胞凋亡
另外,在體外伊曲康唑還能抑制HemECs血管生成,其效果與目前IHs臨床口服一線用藥普萘洛爾相當(圖3)。進一步確認伊曲康唑有抗血管瘤生成作用。

圖3 伊曲康唑抑制HemEC的血管生成
為了研究伊曲康唑誘導血管瘤消退的作用機制,在體外HemECs經10 μM伊曲康唑處理48 h后進行mRNA基因芯片檢測。通過散點圖和聚類分析,以識別差異表達的mRNA(圖4a,4b)。經伊曲康唑治療后,共有172個mRNAs上調,819個mRNAs下調。基因芯片結合生物信息學分析,確定了前20個顯著改變的生物過程、細胞成分和分子功能(圖4c~e)以及信號通路(圖4f)。其中,篩選出參與調控伊曲康唑抗血管瘤增殖和血管生成的關鍵信號通路為細胞因子和細胞因子受體相互作用通道,而血小板衍生生長因子D(platelet-derived growth factore D,PDGF-D)表達水平降低最為明顯。

圖4 體外伊曲康唑作用于HemEC的mRNA表達譜芯片分析
通過實時熒光定量PCR(real-time quantitative PCR,qPCR)驗證,發現在體外10 μM伊曲康唑處理原代IHs內皮細胞HemECs后,HemECs中PDGF-D mRNA的表達水平明顯降低(圖5a)。通過蛋白印跡(Western blotting)檢測發現,伊曲康唑作用后HemECs中PDGF-D蛋白表達水平減少,且呈時間依賴關系(圖5b)。提示PDGF-D可能是IHs中伊曲康唑的重要治療靶點。
進一步分析PDGF/PDGF受體(PDGFR-β)信號通路的重要下游通路的活性——PI3K/Akt/mTOR通路,這是參與血管瘤生成的一個關鍵的信號通路。在體外用10 μM伊曲康唑分別處理血管瘤內皮細胞HemECs和EOMA,分別檢測該通路中p-Akt、p-p70S6K和p4E-BP1的磷酸化水平也下降了(圖5c,5d)。該結果提示,伊曲康唑可能通過降低PDGF-D水平,從而抑制PDGFR-β的活化,抑制IHs中PI3K/Akt/mToR信號傳導。

圖5 體外伊曲康唑抑制HemEC的PI3K/Akt/mTOR信號通路傳導
最后,為了證實伊曲康唑是否可以通過抑制PDGF-D/PDGFR-β信號通路來抑制IHs生成,我們在體外比較了伊曲康唑與CP-673451(PDGFR-β抑制劑)對HemECs的作用。結果表明伊曲康唑和CP-673451都能抑制原代血管瘤內皮細胞HemECs的細胞增殖(圖6a),促進細胞凋亡(圖6b),減少血管生成(圖6c),且能抑制PDGFR-β磷酸化水平及其下游效應靶點,包括p-Akt-T308、p-p70S6K、p4E-BP1(圖6d)。總之,該研究提示伊曲康唑通過下調PDGF-D/PDGFR-β信號來抑制IHs的生成,并隨后抑制其下游PI3K/Akt/mToR信號通路(圖6e)。
雖然普萘洛爾和糖皮質激素為臨床口服用藥的一線治療,但并不是所有血管瘤都治療有效,且兩者均有其局限性。普萘洛爾可引起低血壓、心動過緩、低血糖、支氣管痙攣等不良反應。且服用普萘洛爾之前,需要檢查心血管系統,嬰兒服藥后24 h內需監測心率和血壓。而糖皮質激素的主要副作用包括滿月臉、腎上腺抑制、高血壓、生長遲緩、行為改變、感染風險增加和失眠等。在臨床上,我們前瞻性地觀察到口服伊曲康唑成功治療IHs(圖6f),為臨床醫生提供一種新的治療選擇。伊曲康唑潛在的副作用主要為胃腸道不耐受和肝功能異常,通常是輕微和短暫的,停藥后可緩解。目前我們僅采集了42例伊曲康唑成功治療IHs,該研究結果仍需大量多中心臨床隨機對照試驗進一步驗證。

圖6 體外伊曲康唑和PDGFR-β抑制劑(CP-673451)對HemEC有抗細胞增殖及誘導凋亡的作用
專家點評
鄭捷教授:冉玉平教授從在臨床上口服伊曲康唑治療1例嬰兒臀部血管瘤潰瘍繼發白念珠菌感染的過程中發現患者在念珠菌清除、潰瘍愈合的同時原有的血管瘤消退。由此引起他的思考!繼之他進行了系列的病例觀察,確認了伊曲康唑對嬰幼兒血管瘤的確切療效,并申請國家自然科學基金資助對伊曲康唑的治療機理進行了深入研究。
通過對伊曲康唑處理后的血管內皮細胞的mRNA轉錄組分析,發現療效與細胞因子-受體相互作用密切相關。伊曲康唑顯著降低血小板衍生生長因子D(PDGF-D)水平,抑制PDGFR-β的激活,通過PDGF-D/PI3K/Akt/mTOR 信號通路抑制其下游效應物,如PI3K、Akt、4E-BP1 和p70S6K,這對嬰幼兒血管瘤的細胞生長和生存至關重要,在國際上首次報告血PDGF-D是伊曲康唑在嬰幼兒血管瘤中的靶點。為進一步轉化研究奠定了理論基礎。正是冉玉平教授這種對臨床的專注以及嚴格、嚴密、嚴謹的科學作風,使得這種偶然的發現成為必然。
冉玉平教授從臨床發現、原創機理探討、到應用轉化等系列研究,在歐洲皮膚病學會和美國皮膚科學會上作為最新突破(Late Breaking)報告和權威雜志上發表論著,受到國際國內同行高度關注,這是一個潛心于臨床、在臨床中發現問題,再進行機制研究,最終用于臨床的典型。

鄭捷,耶魯大學訪問學者,博士生導師,北美皮膚科醫師協會榮譽會員。現任上海交通大學醫學院皮膚性病學教授。1982年畢業于上海第二醫學院(現為上海交通大學醫學院)后在附屬瑞金醫院皮膚科工作至今。先后在該校師從張傳鈞、陳順樂教授,獲皮膚病學碩士與內科(風濕病)學博士學位,1992~1998年兼任上海第二醫科大學醫學檢驗系臨床免疫學教研室副主任,2000~2018年擔任瑞金醫院皮膚科主任。中華醫學會皮膚性病學分會前任主任委員;《中華皮膚科雜志》、《實用皮膚病學雜志》副主編,British Journal of Dermatology編委,New England Journal of Medicine等期刊審稿人。
專家點評
馬琳教授:嬰幼兒血管瘤(infantile hemangiomas,IHs)是嬰幼兒最常見的皮膚良性腫瘤,發病率約為5%。由于IHs的分類分型復雜,個體差異較大,其治療對臨床工作者仍是一種極大的挑戰。四川大學華西醫院冉玉平教授在臨床工作中偶然觀察到1例IHs患兒并發潰瘍,同時繼發真菌感染,經口服伊曲康唑抗真菌治療時意外發現IHs出現消退趨勢,首次開創了伊曲康唑治療IHs的先河。隨后,冉教授團隊的前瞻性臨床觀察研究發現,口服伊曲康唑對IHs有良好的治療作用,并闡明其優勢所在:①該藥作為廣譜抗真菌藥物已在全球應用超過20年,嬰幼兒中應用的安全性已經得到同行認可;②皮膚科醫生和兒內科醫生擁有豐富的用藥經驗;③兒童具有良好的耐受性,副作用可控可逆;④治療IHs療程短、服藥劑量與常規抗真菌治療相同,便于醫生處方。
以此為基礎,冉教授研究團隊通過藥物作用體外培養原代IHs內皮細胞,證實了伊曲康唑不僅抑制血管內皮細胞增殖,還可以誘導其凋亡的發生;通過對伊曲康唑作用后差異表達基因的篩選驗證,進一步揭示了其作用機制可能與藥物下調PDGF-D/PI3K/AKT/mTOR信號通路活性誘導IHs消退有關,其中的PDGF-D可能為伊曲康唑治療的核心靶點。本項研究,不僅為IHs治療提供了新的治療思路,具有較好的臨床應用前景,而且有望成為一種安全、方便、經濟的治療血管增生性疾病的新選擇。望今后其用藥療程、療效評估、不良反應監測及停藥指征等通過擴大樣本量研究進一步細化和規范。
綜上,本研究從臨床現象入手,在國際上首次報道了伊曲康唑成功治療IHs,同時闡述了其可能的分子機制,具有很強的創新性,是一項中國本土開創性臨床轉化研究。整個研究很好地詮釋了臨床科研的研究模式:從臨床中來,經過深入基礎研究后,再返回到臨床中去,展現了較高的創新性和科學性。

馬琳,國家兒童醫學中心 首都醫科大學附屬北京兒童醫院皮膚科主任、主任醫師、教授、博士(博士后)導師。兼任中華醫學會皮膚性病學分會第十五屆委員會常務委員及兒童皮膚病學組組長、中華醫學會兒科學分會皮膚病與性病學組組長、中國醫師協會皮膚科醫師分會兒童皮膚病亞專業委員會副主任委員、北京醫學會皮膚性病學分會副主任委員、北京醫學會過敏變態反應學分會第三屆委員會副主任委員。從事臨床工作30余年,曾留學澳大利亞一年。主要研究方向:①特應性皮炎/濕疹的研究及長期管理;②兒童皮膚血管瘤及脈管性疾病的研究及綜合治療;③感染性皮膚病;④兒童皮膚異常的激光治療;⑤遺傳性皮膚病。以第一作者或通訊作者發表文章百余篇,其中SCI收錄50余篇。主編中國第一部《兒童皮膚病彩色圖譜》,中國第一部專科醫師培訓教材《兒童皮膚病學》。近10年來作為項目負責人,獲得國自然、北自然、“揚帆計劃重點專科項目”等20余項科研課題,培養碩士及博士研究生50余人。2017年獲得“敬佑生命?2017榮耀醫者公益評選活動”-科普影響力獎。2018年以第一完成人分別獲得北京市科技獎三等獎及北京醫學科技獎三等獎各一項。
作者投稿心得
當我收到皮膚科知名期刊Journal of Investigative Dermatology(JID)文章修回意見的那一刻,感覺幸福來的太突然。作為皮膚科的醫生都知道該期刊是我們皮膚科業內的老牌經典期刊,含金量很高,而命中率相對較低。尤記得6年前,華西醫院尚無人在該期刊發表論文。那時候我才博士一年級,當時華西醫院的國際學術交流活動還沒有那么頻繁,我懷著無比興奮與忐忑的心情參加JID前主編來訪華西醫院皮膚科的學術交流會。在該期刊發表論文對于初出茅廬的我,更是一個遙遠的夢。
為什么選擇JID作為我首次嘗試論文送審的期刊?首先JID是冉玉平教授和我想要翻越的一座“山峰”,心中的夢想。其次,我們投不中也并沒有什么損失,好的雜志拒稿很快,JID如果拒稿,5天之內就會做出決定。這時再嘗試其他期刊一點也不耽誤。如果能順利進入審稿程序,大概1個月就會有JID審稿專家的優質回復。即使被拒稿,JID審稿專家的修改意見也可以讓我們的論文增色不少。
為什么這次我們能收到JID投來的橄欖枝呢?是我們幸運嗎?當然。但也基于我們前期做了很多的工作,打下了堅實的基礎。我想最讓JID的評審專家感興趣的是,我們進行的課題是原創性研究,而且具有臨床價值。嬰幼兒血管瘤發病率高,嚴重影響患兒美觀和社交心理等,是社會關注的熱點,但治療效果并不理想。在冉玉平教授的指導下,我們團隊首次發現抗真菌藥物伊曲康唑治療嬰兒血管瘤臨床有效。同時,我們充分利用華西醫院優越的科研平臺(黃燦華教授團隊、陸燕蓉教授團隊、公共實驗技術平臺吳思思老師團隊)積極開展基礎研究,獲得國家自然科學基金資助下做機理研究,發現伊曲康唑有抗血管增殖的作用,解決了社會民生的實際問題。我們在實驗技術層面并無創新,主要運用一些常規技術:原代細胞分離與鑒定、凋亡、增殖、實時熒光定量PCR、免疫蛋白印跡及mRNA表達譜芯片結合生物信息學分析。在正式投稿前,冉玉平教授把研究結果在歐洲皮膚性病學年會、美國皮膚病學年會和日本研究皮膚科年會上以“Late Breaking News”報告,已經引起國際皮膚科同行廣泛興趣,主持人、審稿人和編輯對我們的此新發現都非常關注,期待能看到我們的詳細報道,為本文呼之欲出創造了很好氛圍。
最后,如果你想投類似JID的期刊或者更高級別的雜志,對論文質量要求是非常高的,這也是我們欽佩的地方。必須注重細節,否則就準備迎接秒拒吧。在投稿前,我們進行了充分的準備,寫好初稿后,我和我的導師冉玉平教授,在語言邏輯、構圖、論文格式(小到標點符號上)反復推敲,一來二去,修了四稿才投出。在修改意見中提到需要加強英文語法,我們又得到了Bin Zheng教授(任職于哈佛醫學院麻省總醫院皮膚生物研究中心)的幫助,親自執筆對英文語法把關,最終才呈現出大家看到JID發表的論文。
通信作者

冉玉平,四川大學華西醫院皮膚科教授、博士生導師。中國菌物學會醫學真菌委員會副主任委員;中國微生物學會醫學真菌委員會副主任委員;中華醫學會皮膚性病學分會常委、真菌學組組長、真菌研究中心首席科學家;中國中西醫結合學會皮膚性病學分會委員、真菌學組名譽組長;中國醫師協會皮膚性病學分會年會委員會委員、真菌學組副組長;中國醫師協會整合醫學醫師分會整合皮膚病學委員會第一屆委員會常委;中華預防醫學會皮膚病與性病預防與控制專業委員會第一屆委員會委員常委;中國菌物學會理事、醫學真菌專業委員會副主任委員;國家級繼續教育醫學項目負責人;四川省皮膚性病專委會主任委員(2006-2016);四川省學術和技術帶頭人;獲四川省科技成果二等獎;獲中華醫學會皮膚性病學分會卓越貢獻獎;國際新發傳染病研究員(美國CDC);歐洲皮膚病學會會員;亞洲-太平洋醫真菌學會(APSMM)理事;Mycopathologia編委、 British Journal of Dermatology編委、《中國真菌學雜志》副主編、《皮膚病與性病》副主編;《中華皮膚科雜志》、《臨床皮膚科雜志》、《中國麻風皮膚病雜志》、《中國皮膚性病雜志》、《中國循證醫學雜志》、《中國中西醫結合皮膚性病雜志》編委;《常見皮膚性病診斷與治療》主編、Evidence Based Dermatology副主編;獲荷蘭皇家科學和藝術學院真菌生物多樣性研究中心(CBS)培訓證書。
Email:ranyuping@vip.sina.com
第一作者

陳爽,四川大學華西醫院皮膚性病學博士研究生,導師冉玉平教授。在冉教授首次發現抗真菌藥物伊曲康唑治療嬰兒血管瘤有效、獲得國家自然科學基金資助下做機理研究,發現伊曲康唑有抗血管增殖的作用,伊曲康唑通過下調血小板衍生生長因子(PDGF-D)/PI3K/Akt/mTOR途徑可誘導嬰幼兒血管瘤消退。其間赴美國哈佛醫學院麻省總醫院皮膚生物研究中心,美籍華人Bin Zheng 助理教授課題組進行博士聯合培養,研究抗皮膚黑素瘤藥物,發現經典降糖藥物苯乙雙胍可增強ERK抑制劑對NF1突變型黑色素瘤的治療作用。作為第一作者共完成6篇SCI論文,其中2篇發表在Journal of Investigative Dermatology。現在重慶醫科大學附屬第一醫院皮膚科工作,主治醫師,主要從事老藥新用的臨床轉化醫學。
共同第一作者

莊凱文,醫學博士,畢業于四川大學華西臨床醫學院,導師冉玉平教授。在冉教授首次發現抗真菌藥物伊曲康唑治療嬰兒血管瘤有效、獲得國家自然科學基金資助下做機理研究,發現伊曲康唑有抗血管增殖的作用,伊曲康唑通過下調血小板衍生生長因子(PDGF-D)/PI3K/Akt/mTOR途徑可誘導嬰幼兒血管瘤消退。目前作為第一作者共完成8篇SCI論文,其中1篇發表在Journal of Investigative Dermatology,主持國家自然科學基金青年基金1項。現在四川大學華西醫院皮膚性病科工作,主治醫師,主要從事皮膚諾卡菌感染、真菌感染與原發性免疫缺陷相關研究。
團隊簡介

四川大學華西醫院精準皮膚診療室
迄今,四川大學華西醫院冉玉平教授團隊在國內外發表皮膚鏡相關臨床研究論文10余篇,并在國際和國內學術會議上有著廣泛交流。
擴展閱讀1:Successful treatment of oral itraconazole for infantile hemangiomas: A case series.
擴展閱讀2:【專業資訊】口服伊曲康唑成功治療嬰兒血管瘤:病例系列報道
擴展閱讀3:Efficacy and safety of itraconazole use in infants.
擴展閱讀5:伊曲康唑口服液治愈嬰兒血管瘤1例: 皮膚鏡監測血管瘤消退情況.

告別2019,迎接2020,冉玉平教授團隊原創賀年卡傾情奉獻:兩個“0”的中間是我們團隊原創的“念珠菌”鼠,分別將克柔念珠菌(粉色)、白念珠菌(綠色)、光滑念珠菌(紫色)、季也蒙念珠菌(淡紫色)、近平滑念珠菌(淡黃色)接種在科瑪嘉顯色培養基30℃、5天后長出的各色菌落。左邊鼠小伙穿著粉色實驗服、右邊鼠姑娘圍著綠色絲巾、都雙手拿著燒瓶,腦子想做研究方案,寓意我們團隊博士碩士們在鼠年要更加努力、不斷探索、攀登科學高峰~
Prof. Ran Yuping's Team original New Year's Card: 2 rats inside "0" indicate Candida krusei, C. albicans, C.glabrata, C.guilliermondii & C.parapsilosis growth in CHROMgar 30℃ 5 days show different color of colonies. The rats are handing the triangle bottle in the experiment, thinking about how to complete the research project, climb the next peak of science…
版權聲明:華西微家倡導尊重和保護知識產權。歡迎轉載、引用,但需取得本平臺授權。如您對文章內容版權存疑,請致電028-85422587,我們會與您及時溝通處理。本站內容及圖片僅供參考、學習使用,不為盈利且不作為診斷、醫療根據。
本文編輯:董 敏
本文排版:陳紅梅 張洪雪